近日,草业与草原学院杨培志教授课题组在The Crop Journal在线发表了题为“MsSGR interacts with MsMSRB5 to antagonistically regulate salt tolerance in Medicago sativa”的研究论文。该研究揭示了MsSGR-MsMRSB模块调控紫花苜蓿耐盐性的分子机制,为培育耐盐紫花苜蓿品种提供了新的理论依据。草业学院博士研究生李淳和副教授申小霞为该文共同第一作者,杨培志教授为通讯作者。
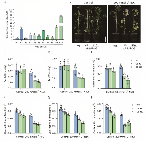
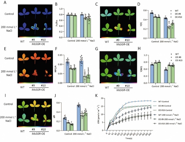
为明确MsSGR在盐胁迫响应中的功能,研究团队在紫花苜蓿中过表达MsSGR基因(MsSGR-OE),发现MsSGR过表达会导致紫花苜蓿对盐胁迫更加敏感,NaCl处理后,MsSGR-OE植株鲜重、干重、相对含水量、叶绿素含量均显著低于野生型(图1),并且相比于野生型,NaCl处理对MsSGR-OE植株的光合系统损伤更严重(图2)。

图1MsSGR过表达株系负调控紫花苜蓿耐盐性

图2 MsSGR过表达抑制盐胁迫下紫花苜蓿的光合作用
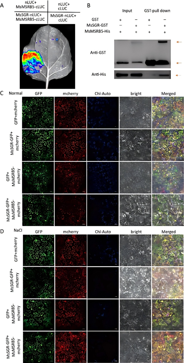
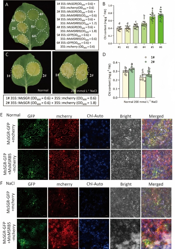
为深入解析其分子机制,课题组通过酵母双杂交、荧光素酶互补成像(LCI)和蛋白下拉(Pull-down)等多种实验手段,证实MsMSRB5蛋白能与MsSGR发生物理互作(图3),并且MsMSRB5可以抑制MsSGR对叶绿素的降解。为了确定MsMSRB5是否影响紫花苜蓿的耐盐性,在紫花苜蓿中过表达MsMSRB5(MsMSRB5-OE),发现MsMSRB5-OE可以提高紫花苜蓿的耐盐性以及盐胁迫下的叶绿素含量(图4)。

图3 MsSGR与MsMSRB5物理互作

图4 MsMSRB5抑制MsSGR介导的叶绿素降解
该研究系统解析了MsSGR和MsMSRB5调控紫花苜蓿耐盐性的分子机制,不仅为耐盐苜蓿育种提供了潜在的双靶基因,也为深入理解紫花苜蓿耐盐性的分子基础提供了新的理论依据。
该研究得到农业生物育种国家科技重大专项、财政部和农业农村部国家现代农业产业技术体系资助。
原文链接:https://doi.org/10.1016/j.cj.2026.03.016
版权所有 西北农林科技大学草业与草原学院